Fur Ever

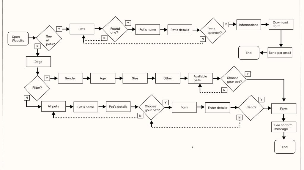
Ongoing UX project: Mobile app designed to create adopter profiles, simplifying the pet adoption journey and increasing trust and successful matches between adopters and shelters.

First Iteration

Try the prototype